![]() |

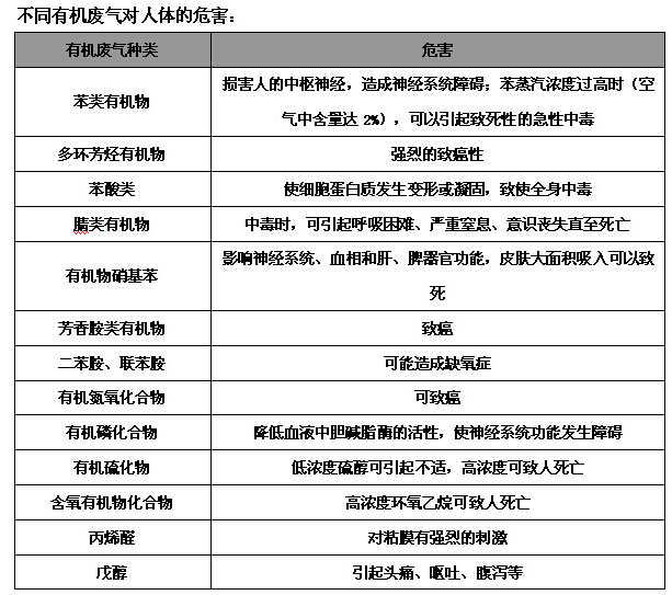
有机废气处理(VOCs 挥发性有机化合物)— 等离子处理技术作者:匿名 来源:本站原创 发布:2015年6月17日 修改:2015年6月17日 所属分类:新闻中心 访问统计:1853 大气污染是我国目 前最突出的环境问题之一,工业废气是大气污染物的重要来源。大量工业废气没有经过处理或者处理不达标而排入大气,必然使大气环境质量下降,给人体健康带来 严重危害。工业废气中最难处理的就是有机废气,有机废气通常都具有容易燃烧、容易爆炸、有毒害、不能够溶解在水里面、能够溶解在有机溶剂里面、处理困难程 度比较大的特点。 有机物废气主要包括碳烃化合物、苯及苯系物、醇类、酮类、酚类、醛类、酯类、胺类、腈、氰等有机化合物,其主要来源有: A 化学石化、有机合成反应设备排气; B 印刷行业印墨中有机溶剂; C 机械行业机械喷漆; D 金属制品产生的气味; E 汽车行业汽车的喷漆、干燥炉铸件生产设备排气; F 五金、家私厂喷涂设备排气等。 绝大多数有机废气对人体的健康都有害。有机废气通过呼吸道和皮肤进入人体后,能给人的呼吸、血液、肝脏等系统和器官造成暂时性和永久性病变,尤其是苯并芘类多环芳烃能使人体直接致癌,危害人体健康。
目前在对有机废气进行处理运用最普遍的方法有:1、活性炭吸附处理方法 2、催化燃烧处理方法 3、催化氧化处理方法 4、酸碱中和方法 5、等离子处理法 等离子法处理有机废气(VOC废气)是废气处理领域的新的革命,等离子处理法有着其它处理方式不能达到的优势:
永研废气处理设备,根据客户需求和生产实况进行定制
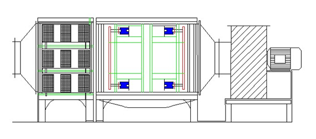
u 无需添加任何物质。无需任何添加剂,不产生废水废渣,不会导致二次污染; u 设备使用寿命长。本设备抗氧化、耐腐蚀,对酸碱气体、潮湿环境等具有良好的防腐性能; u 工艺简单。操作简单、方便,无需专人看管,遇到故障自动报警; u 组合性强。设备可以串并联混合使用,模块化工作; u 处理量大。工作运行安全稳定; u 高效处理。能高效去除挥发性有机物、无机物、硫化氢、氨、硫醇类主要污染物,以及各种恶臭味,除臭效率达95%,与此同时对污染物的降解无选择性,几乎可以和所有的恶臭气体分子作用; u 反应快,在0.01~0.1秒内完成,几乎不受气速限制; u 反应的最终产物为二氧化碳、水和小分子有机酸,不产生二次污染; u 分解废气的同时还会产生臭氧,臭氧是一种强氧化物,弥散到空气中,对整个气体空间还可再次处理。 独特优势:针对高浓度、高污染、难治理的废气,南京永研给客户设计的等离子方案是高温等离子体废气处理: 高温等离子处理技术是高频(30KHz)高压(100KV)大功率电源在特定条件下的聚能放电,产生3000~4000℃的等离子态高温气流。待处理气体在反应器中经过压缩、高压聚能放电成为高温等离子体。处理过程中气体由常温急剧上升至3000到4000度高温,反应器压力增高,气体体积也因此急剧膨胀,在极短的时间里完成物质的裂解过程。强大的功率和我公司专业的设计使工业废气瞬间成为具有3000多度的高温等离子体,废气处于高温等离子态时,所有有机成分均被裂解为基本粒子,无机物质还原为单体元素,无污染排放。高温等离子体火焰焚烧:采用非可燃气体技术(无须通入空气),可以高效和洁净地处理废气,达到近于零排放。等离子体工作区的温度在3000℃以上,它减容比高达97%。高温等离子体火焰技术做到了减量、无害、近于零排放。 设备示意图
上一文章:暂无! 下一文章:SCR和SNCR |